加密时代的职务犯罪:北京亿元涉币职务侵占案,追赃8900万
所谓“职务犯罪”在我国刑法体系中,并非一个单一的罪名,而是指国家机关、国有公司、企业事业单位、人民团体工作人员利用已有职权,贪污、贿赂、徇私舞弊、滥用职权、玩忽职守,侵犯公民人身权利、民主权利,破坏国家对公务活动的规章规范,依照刑法应当予以刑事处罚的犯罪的概括性称谓。
飒姐团队在实务中发现,当前,国家机关工作人员的贪污罪、行受贿犯罪,以及非国家机关工作人员的职务侵占罪、非国家工作人员行受贿犯罪等,正在越来越多的涉及加密资产——越来越多的人,正在利用加密资产作为一种利益输送的隐秘工具。
今天,飒姐团队就以近期出现/侦破的案件为例,跟大家聊一聊,加密时代中的这些涉币职务犯罪实例所透露的一些关键信息。
01、盘点近期涉币职务犯罪大案
加密货币的特征是什么?一个古早且原教旨主义的叙事是这样描述的:加密货币具有去中心化、匿名性、不可篡改性、交易速度快、交易成本低、全球点对点交易等特点。
如今来看,上述对于加密货币的认知既对也不对。至少,随着技术的发展和进步,如今加密货币的匿名性已经越来越低,所谓的“匿名性”正在成为普通民众用以保护自己交易隐私的一种“一般性手段”。换言之,如果司法机关、技术公司等技术强势方想查,大部分交易信息都无所遁形。
证监会高官涉币职务犯罪案
前不久,证监会纪检监察组和广东监委联合发布了公告,称中国证监会科技监管司原司长严重违纪违法,滥用政策建议权、制定权、执行权等监管权力,弃守科技监管职责,在信息技术系统服务机构拓展业务、软硬件采购等方面为他人谋取不当利益,利用虚拟货币等进行权钱交易。
从公告来看,该证监会官员可能涉嫌多种犯罪,且涉嫌受贿罪的可能性较大。
根据我国《刑法》第三百八十五条之规定,受贿罪是指国家工作人员利用职务上的便利,索取他人财物的,或者非法收受他人财物,为他人谋取利益的,是受贿罪。国家工作人员在经济往来中,违反国家规定,收受各种名义的回扣、手续费,归个人所有的,以受贿论处。
一般情况下,受贿罪的立案标准以3万元为界。在量刑上,3万元以上20万元以下,处三年以下有期徒刑或者拘役,并处罚金;20万元以上300万元以下,处三年以上十年以下有期徒刑,并处罚金或者没收财产;300万元以上,处十年以上有期徒刑或者无期徒刑,并处罚金或者没收财产。
北京1.4亿元虚拟货币职务侵占案,追赃8900万元
今年12月20日,北京市人民检察院发布了一个“护企”专项行动案例:某公司员工利用职务便利骗取公司财物,并利用多个境外加密资产交易平台和“混币器”将犯罪所得转移。
2020年至2021年,冯某利用在某科技公司服务商与区域运营成长部工作的职务便利,与唐某某、杨某某等共谋,骗取公司服务商奖励金共计人民币1.4亿余元。
随后,冯某指挥唐某某、杨某某分别利用8个境外虚拟币交易平台,将涉案钱款从人民币转化为虚拟币,通过境外「混币」平台混淆资金来源、性质,以虚拟币形式经多个层级转移,部分涉案钱款以人民币形式流入冯某等人控制的账户,部分涉案钱款以虚拟币形式被冯某等人隐匿。
本案案发后,冯某自行退赃92枚比特币BTC(如BTC价格按10万美元/枚计算,约人民币6690万元人民币),共计追回赃款8900余万元,最大限度挽回了被害单位的经济损失。
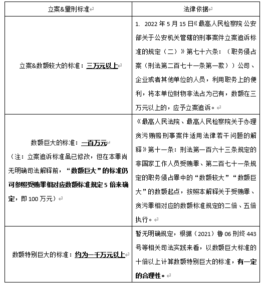
因冯某并非国家机关工作人员,被害公司也并非国家机关、企事业单位,因此冯某利用职权骗取公司财务的行为涉嫌“职务侵占罪”。我国《刑法》第271条规定:公司、企业或者其他单位的工作人员,利用职务上的便利,将本单位财物非法占为己有,数额较大的,处三年以下有期徒刑或者拘役,并处罚金;数额巨大的,处三年以上十年以下有期徒刑,并处罚金;数额特别巨大的,处十年以上有期徒刑或者无期徒刑,并处罚金。
需要注意的是,今年4月29日,最高检、公安部联合发布了修订后的《关于公安机关管辖的刑事案件立案追诉标准的规定(二)》对非国家工作人员受贿罪等5种非国家工作人员职务犯罪的立案追诉标准,采用与受贿罪等国家工作人员职务犯罪相同的入罪标准。新规明确规定:公司、企业或者其他单位的人员,利用职务上的便利,将本单位财物非法占为己有,数额在三万元以上(原标准为六万元以上)的,应予立案追诉。
对于职务侵占罪的量刑,在2020年刑法十一修正案将出台,将量刑区间从两级调整为三级后,司法解释尚未同步完善跟进,因此,实践中对于本罪的量刑一般遵循以下规定和司法惯例:

02、涉币职务犯罪实例,透露出哪些关键信息?
为什么我们说利用加密货币受贿是nothing or everything?这还得归功于区块链技术链上数据不可篡改、公开透明的技术特征——加密资产本身很隐蔽,但是一旦查实犯罪事实,就是铁证如山。
在飒姐团队此前处理的职务犯罪相关案件中,查清犯罪嫌疑人职务犯罪的资金链路和流向往往是此类案件的重中之重,大量的犯罪嫌疑人会利用自己的社会关系,将犯罪所谓通过各种各样隐秘的措施进行隐匿、分散,建立层层风险隔离措施。
但是,在利用加密资产实施职务犯罪的案件中,资金流转链路往往较为完整可查且真实性有保障,一旦查实涉案资金流转与犯罪嫌疑人的职务犯罪之间存在关联(往往也是此类案件的侦办难点),则相关链上数据将会成为犯罪的铁证。
从近期的几个涉币职务犯罪来看,我国司法机关在处理此类案件透露出几个关键信息:
1. 侦察技术显著提升,混币器不再成为洗钱/掩饰隐瞒犯罪所得利器
从北京市检察院公开的职务侵占案中可以发现,犯罪嫌疑人即使利用了多个加密货币交易平台,甚至是混币器对资金链路进行混淆,犯罪事实依然被司法机关所掌握。因此,飒姐团队认为,对于我国(合理推测其他主要经济发达地区国家、司法管辖区也有同等级别的技术)司法机关的侦察技术而言,目前主流的混币器仅仅只能起到增加侦察工作量的作用,想查是肯定能查的。
2. 涉币职务犯罪追赃,依然主要依靠犯罪嫌疑人的主动自觉
其实这一点从飒姐团队近期处理的境外加密资产解冻案例就能看出,加密资产确实存在区别于其他资产的特殊性——追赃挽损很大程度上有赖于犯罪嫌疑人的配合。
用USDT举例,如果犯罪嫌疑人将犯罪所得的赃款兑换为USDT等稳定币,并将该部分资产藏匿,即使能查到该笔资金的流向,但该笔资金已被境外人员实际控制,我国司法机关仅能向发行方泰达公司发出司法冻结文书,要求将该笔资金冻结,其实际后果是境外犯罪嫌疑人无法使用该笔涉案资金,但我国司法机关也无法直接将其追缴。
如果资金被兑换为BTC、ETH等加密资产且被藏匿于冷钱包、被境外人员控制,则我国司法机关甚至无法有效地将其冻结,更难以追赃。
03、写在最后
随着以BTC为首的加密资产牛市来临以及传统金融系统与加密资产之间的交融与合作,整个行业的规模正在不断扩大,一家之言,飒姐团队认为加密资产将会在未来越来越成为职务犯罪中常见的一种手段。
这一方面要求我国纪委监委和公安机关,应当尽快加强对加密资产的认知与了解、有针对性地升级侦察技术手段;另一方面,国家机关工作人员,企业董监高们也应当认识到,加密资产并非利益输送的灵丹妙药,切勿心怀侥幸任意触碰刑事红线。
第五届年度评选暨 RTY AWARD 2025 开启投票!
创历届纪录!近300个项目及个人通过数据筛选、公开报名和社区推荐,进入本次评选投票阶段。谁是推动Web3和Crypto走向主流的先锋?点击图片参与投票,为你心目中的年度最佳助力!
点击下方图片立即投票!
- 免责声明
- 世链财经作为开放的信息发布平台,所有资讯仅代表作者个人观点,与世链财经无关。如文章、图片、音频或视频出现侵权、违规及其他不当言论,请提供相关材料,发送到:2785592653@qq.com。
- 风险提示:本站所提供的资讯不代表任何投资暗示。投资有风险,入市须谨慎。
- 世链粉丝群:提供最新热点新闻,空投糖果、红包等福利,微信:juu3644。

肖飒lawyer



