50倍Hyperliquid巨鲸身份揭晓,竟是登过英国新闻头条的诈骗犯?
原文作者:ZachXBT,链上侦探
原文编译:DeepSeek
编者按:文章揭示了一名与非法活动有关的神秘 Hyperliquid 巨鲸的身份,该巨鲸通过高杠杆头寸在 2025 年 1 月至 3 月间获利约 2000 万美元。调查发现,此人利用赌场游戏漏洞和钓鱼攻击获取资金,并通过多个钱包在 Hyperliquid 和 GMX 上进行高杠杆交易。最终,该巨鲸被追踪到与 William Parker(原名 Alistair Packover)有关,他是一名有多次欺诈和赌博犯罪记录的前科犯。目前,资金主要存放在一个以太坊地址中。
以下为原文内容(为便于阅读理解,原内容有所整编):
一项调查揭示了与非法活动有关的神秘 Hyperliquid 巨鲸的身份,该巨鲸在过去几周通过高杠杆头寸获利约 2000 万美元。

一名交易员在 2025 年 1 月至 3 月期间在 Hyperliquid 和 GMX 上开设了多个高杠杆头寸。
他们在本月因两笔链上交易引起了广泛关注:
· 在特朗普宣布加密货币储备之前,0xe4d3 以 50 倍杠杆开立了大量 ETH 和 BTC 多头头寸(获利 1000 万美元)。
· 0xf3F4 以 40 倍杠杆开立了大量 BTC 空头头寸(获利 900 万美元)。

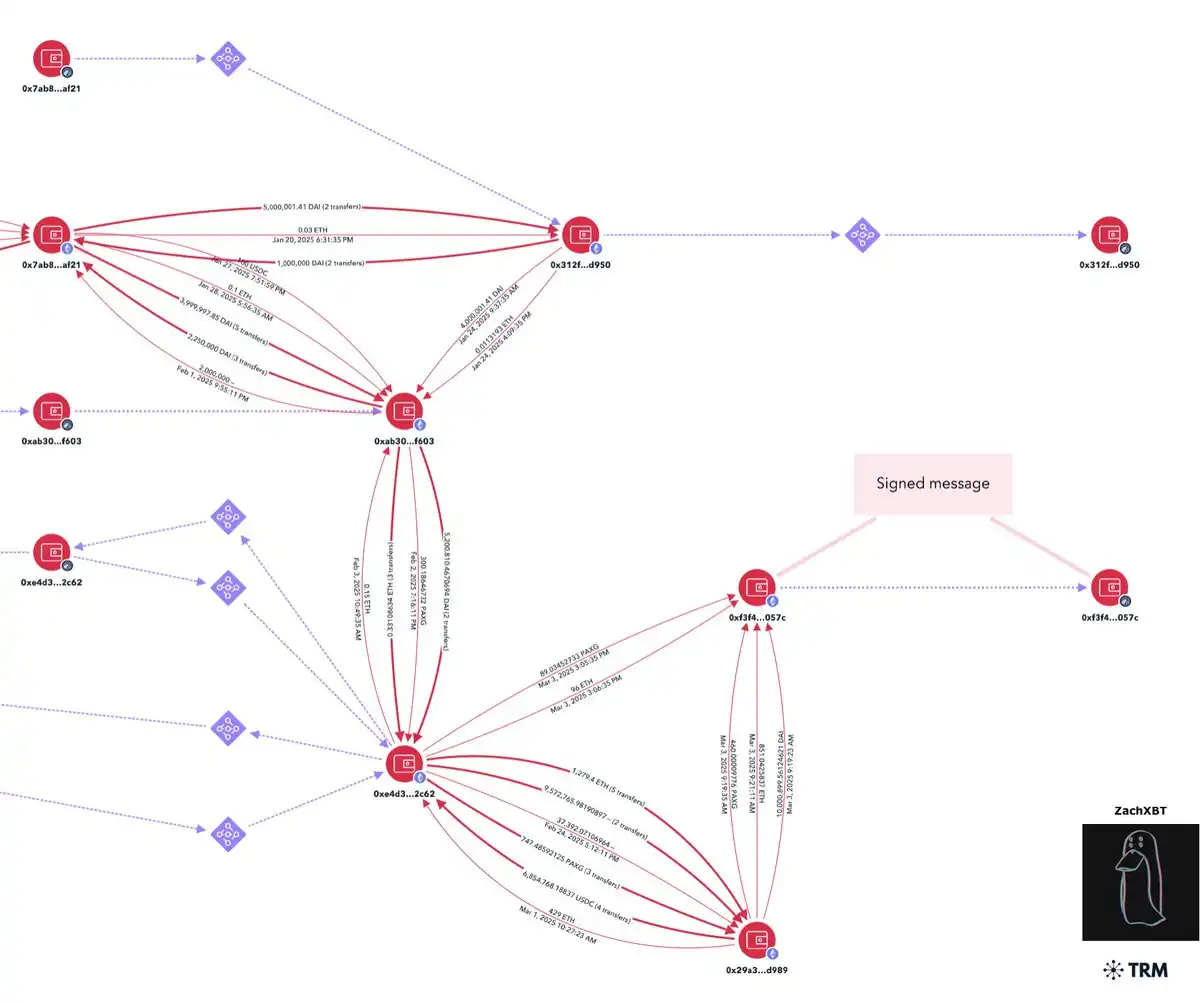
我进一步调查并识别了 0xf3f 的主要对手方:
0x7ab8c59db7b959bb8c3481d5b9836dfbc939af21
0x312f8282f68e17e33b8edde9b52909a77c75d950
0xab3067c58811ade7aa17b58808db3b4c2e86f603
0xe4d31c2541a9ce596419879b1a46ffc7cd202c62
这些地址与 Roobet、Binance、Gamdom、ChangeNOW、Shuffle、Alphapo、BC Game 和 Metawin 账户有关联。

0xf3f 为 X 账号 @qwatio 签署了一条消息,并声称他们在 GMX 和 HL 上赚了 2000 万美元。
这意味着他必须控制这个集群中的相关钱包,这个 2000 万美元的数字才可能是准确的。
我昨天在 X 上回复了他,但帖子随后被删除。

对 0xf3f 使用的 X 账户的分析表明,该账户可能是某个时间点购买的(最近更改了名称,多年未活动,账户比较老)。
我看到他们关注了 @CryptxxCatalyst,这个账号发布了多个钓鱼网站的链接,并且回复了一些人,试图欺骗他们。

我联系了 @realScamSniffer,他们定期跟踪这些钓鱼网站。
2025 年 1 月,Hyperliquid 巨鲸的一个公共地址被设置为 projection[.]fi 钓鱼网站的收款地址。
0x7ab8c59db7b959bb8c3481d5b9836dfbc939af21
0x7ab 还在 2025 年 1 月直接从另一个钓鱼受害者那里收到了 1.71 万美元,之后他的钱包在本月被追踪到。

由于 0x7ab 是 0xf3f 使用的第一个 EVM 地址,我追踪到资金来源于从四个赌场在 Solana 上的提款。
83Dumvk6pTUYjbGrC1fizBziRzDqcyNx73ieJcVbp56b
我联系了其中一家赌场,他们澄清资金来源于赌场游戏的输入验证漏洞。
他们提供了一个现已删除的 TG 账户:7713976571,他们曾与该漏洞利用者进行过谈判。

我通过开源情报(OSINT)在 TG 群组中找到了该账户的帖子。
我在 GMX 群组中发现了同一 TG ID 发布的三条求助帖子。
为了验证这是同一个人,我注意到这些帖子的发布时间与 0xe4d3 在链上交易的时间吻合。

我追踪到了 0xe4d3 最近向一个未具名人士的付款,这个人证实他们曾被 HL 交易员支付过。
他们提供了一个用于与他们沟通的英国电话号码。
公开记录显示,这个号码很可能与 William Parker 这个名字相关联。

William Parker 是谁?
去年,WP 因在 2023 年从两家赌场窃取约 100 万美元而被捕,并在芬兰被判刑。
在此之前,WP 曾以 Alistair Packover(William Peckover)的名字为人所知,后来改名。
在 2010 年代初,AP 因与黑客和赌博相关的欺诈指控多次登上英国新闻头条(文章中的年龄与当前信息相符)。

很明显,WP/AP 在因欺诈服刑后并未吸取教训,很可能会继续赌博。
目前,资金主要存放在以下地址:
0x51d99A4022a55CAd07a3c958F0600d8bb0B39921
以下是快速总结:
2025 年 1 月,一名曾多次犯罪的人在利用赌场游戏漏洞并钓鱼受害者后,通过高杠杆链上交易将六位数资金赌成了 2000 万美元。
「原文链接」
:
- 免责声明
- 世链财经作为开放的信息发布平台,所有资讯仅代表作者个人观点,与世链财经无关。如文章、图片、音频或视频出现侵权、违规及其他不当言论,请提供相关材料,发送到:2785592653@qq.com。
- 风险提示:本站所提供的资讯不代表任何投资暗示。投资有风险,入市须谨慎。
- 世链粉丝群:提供最新热点新闻,空投糖果、红包等福利,微信:juu3644。

Ashley



