深度报告:趋势与机会,如何在TON生态中找到切入口?
摘要:2023 年 9 月,Telegram 与 TON 基金会正式对外宣布两方达成合作关系,为 Telegram 用户整合了 TON 推出的自托管加密钱包“TON Space”。这是继 2020 年 Telegram 出于合规问题宣布放弃其创立的“Telegram Open Network ”项目之后,
2023 年 9 月,Telegram 与 TON 基金会正式对外宣布两方达成合作关系,为 Telegram 用户整合了 TON 推出的自托管加密钱包“TON Space”。这是继 2020 年 Telegram 出于合规问题宣布放弃其创立的“Telegram Open Network ”项目之后,两者正式的官方合作互动。由此,背靠社交平台 Telegram 这一流量切入口已成为 TON 的核心竞争力。
Web2 流量、Web3 用户、社交媒体平台叠加高性能公链,让仍处于早期阶段的 TON 生态备受投资人关注。本报告主要整理 TON Blockchain 早期生态发展情况、公链更新与开发、链上生态数据、相关融资信息等,分析 TON 生态的数据增长、叙事角度及发展趋势,以供参考。
本报告由 Starbase 与 Blocktempo 联合撰写并发布,同时感谢由 TON 及 TonX Studio 提供内容建议与支持。






















- 免责声明
- 世链财经作为开放的信息发布平台,所有资讯仅代表作者个人观点,与世链财经无关。如文章、图片、音频或视频出现侵权、违规及其他不当言论,请提供相关材料,发送到:2785592653@qq.com。
- 风险提示:本站所提供的资讯不代表任何投资暗示。投资有风险,入市须谨慎。
- 世链粉丝群:提供最新热点新闻,空投糖果、红包等福利,微信:juu3644。

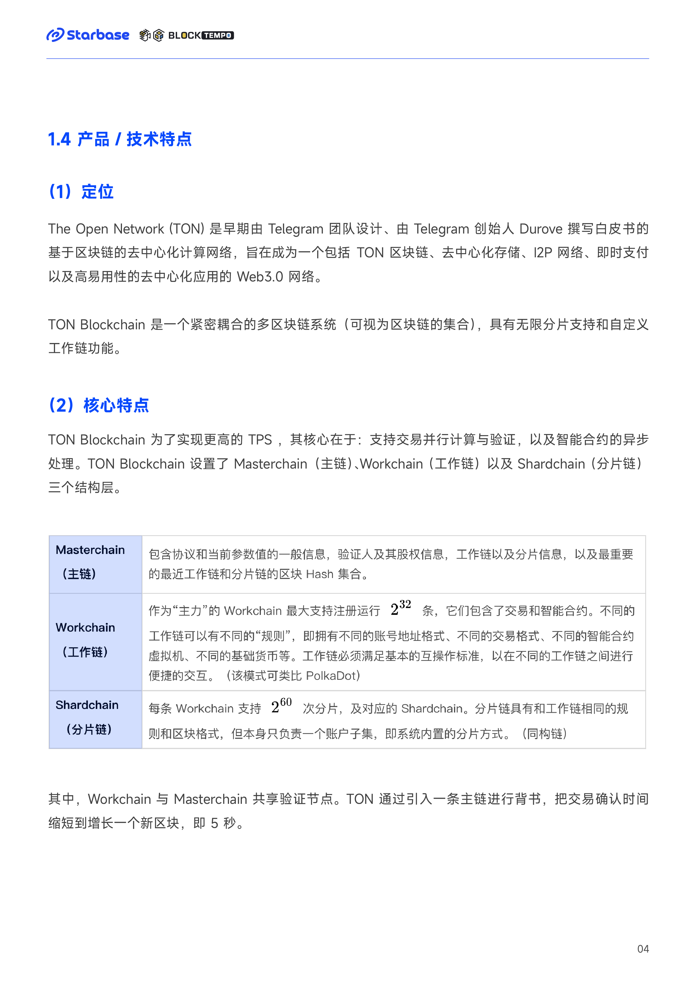
Starbase Accelerator



