头等仓:经济政策与加密市场宏观分析
来源:头等仓区块链研究所
作者:Mark,Sangkuan
当前的世界正处于动荡期,不确定性充斥着整个市场,因此宏观环境的快速变化更凸显了此时进行宏观分析的必要性。掌握趋势才能更好地规避风险,寻找未来的机会。本篇文章,我们将从宏观的角度出发,从市场和美联储的博弈入手,分析市场当下所面临的高通胀局面以及未来大概率发生的危机与衰退。
比特币风险状态:高
宏观分析概要
当前的世界正处于动荡期,不确定性充斥着整个市场,风险因素在各处冒头。其中包括:
美联储及欧洲央行的货币政策风险。
欧美景气周期转折,中国景气复苏乏力。
地缘政治持续动荡,俄乌战争持续影响宏观市场。
欧洲,日本债务危机隐忧。
新冠疫情持续改变旧有的经济认知,形成新常态。
因此宏观环境的快速变化更凸显了此时对市场进行宏观分析的必要性。只有掌握了趋势,我们才能更好地规避风险,寻找未来的机会。本篇文章,我们将从宏观的角度出发,从市场和美联储的博弈入手,分析市场当下所面临的高通胀局面以及未来大概率发生的危机与衰退。
1. 市场政策误判
引言
进入紧缩周期以来,美联储是影响当前市场的最重要因素之一。对于市场来说,跟随美联储的指引做出反应往往是最高效的选择。但是从 2022 年 6 月以来,在美联储政策不确定性的影响,市场和美联储进入了博弈期。在这个过程中市场对美联储的政策产生了一定的误判,这种误判对未来的市场走向带来了不利的影响。本文将从美联储的政策目标出发,叙述市场的博弈策略和未来美联储可能的政策变动,以及相应的市场前景。
正文
市场与美联储间的博弈主要表现为市场利率的变化。在此博弈的过程中,美联储作为主导者,控制联邦基准利率的变化,并拥有先手权;市场作为从属者,对政策利率做出反应,转而影响市场利率的改变。美联储的联邦基金利率通常领先且引导市场利率的变化,但在一些特殊情况下,二者间单纯的追随关系会发生明显的改变。

图 1-1 政策利率与市场利率 [1]
从图 1-1 当中我们可以看到,美联储的前瞻指引在大多数情况下是有效的,长期来看美国国债的收益率都会向着美联储预期的方向进行变动。但由于市场和美联储间存在信息差异,市场与美联储的有时会发生短期博弈,并在博弈过程中对政策产生比较明显的误判。

图 1-2 市场政策误判的表现
具体来讲,市场之所以会出现政策和策略上的误判,是因为美联储在不同的环境下会做出不同的政策取向。根据美国联邦储备法,美国货币政策的目标主要有两个:控制通货膨胀,促进充分就业。这两个目标分别对应美联储关心的两个重要指标,即通货膨胀率和失业率。通货膨胀率和失业率分别反映了商品市场和劳动力的供求变化,昭示了景气循环的位阶。
通胀率和失业率的变化一般分为以下四种情况:
高通胀,高失业:对应停滞性通货膨胀的中期和末期。传统经济学看法认为,造成这种状况的主要原因是总供给不足或者总需求过剩。在这种情况下治理失业比通胀重要且更为可行,因为在该阶段货币政策会失去效率,或者会造成更严重的失业问题。所以政策上应该以财政政策为主,刺激社会总供给,弥合供给与需求之间的缺口,同时也可以增加就业。
高通胀,低失业:对应停滞性通货膨胀的前期,普通的通货膨胀或者景气循环的高点。一般来讲,在这个阶段,货币政策的方向是不明朗的,因为不是每一次景气循环的高点都会造成通货膨胀,也不是每一次通货膨胀都会演变成停滞性通货膨胀。这个阶段往往是市场和美联储产生博弈的主要阶段。
低通胀,低失业:对应通货紧缩的初期,景气循环的正常区间。这个阶段对应稳定的经济体所面对的经济常态,尤其是发达国家的经济体。在这个阶段一般不需要特别的经济政策进行干预。
低通胀,高失业:对应通货紧缩的中期和末期或者景气循环的低点。在这个阶段反应的主要问题实际上是社会的总需求不足,因此财政政策和货币政策都应该在此时发力,逆转通货紧缩的预期。
从上述的四种情况中我们可以发现,美联储施行的政策以及和市场的互动在大多数情况下都是确定的。只有在高通胀和低失业的环境下双方才会发生博弈,也就是当下市场的情况。
在高通胀和低失业的环境下,「滞胀前期」的可能性远大于「普通通胀」和「景气循环的高点」。「景气循环的高点」和「普通通胀」通常只是经济波动当中的正常现象,不会对经济造成持续性影响,因此美联储一般不会采取激进的紧缩政策。即使进行紧缩,在过程当中美联储也会随时考虑到经济的成长性,适时调整或者停止紧缩政策。那么在这种情况下,市场的最佳策略就是在紧缩开始的时候避险,在通胀见顶的时候抄底。因为根据菲利普曲线,通胀见顶会带来失业率的提升,而美联储在看到失业率提升后就有可能会放松紧缩。
但是停滞性通货膨胀会持续诱发自我实现的通胀预期,形成顽固的通货膨胀,从而对社会生产产生毁灭性的打击。因此,美联储往往会采取激进的紧缩政策,以期扭转通胀预期。在这种情况下,在通胀预期彻底扭转并且回到通胀目标之前,美联储都不太可能放松紧缩,在这个过程当中,市场不会有一个可以预期的美联储的政策转变点。在这种情况下,市场的最佳策略就是等待通胀回落至通胀区间,或者美联储发出明确的政策转变讯号。
当下市场和美联储的分歧就在于,市场普遍认为美国现在面临的是「经济循环的高点」或者「普通的通货膨胀」。而此前美联储虽然坚持宣称美国面临的是「经济循环的高点」或者「普通的通货膨胀」,但实际的做法和措施却更为激进。美联储的心口不一造成了市场在 6-8 月对策略产生了误判,以为美联储的加息周期来到了顶点,于是风险市场出现了一波较大的反弹。

图 1-3 2022 年 6-8 月的市场误判

图 1-4 美联储资产负债表 [2]
面临市场的乐观情绪,美联储不断强调自己的政策目标,在 7 月底的利率决策会议上加息三码,并且在 8 月份加速缩表。终于,进入 9 月以后市场开始醒悟自己在策略上的误判,并开始对风险进行重新定价,也由此开启了第二轮市场修正的序幕。而在第二轮修正过程中,关于本次通胀性质的讨论开始重新进入了市场的视野。本次通胀是否会回落,何时会回落,分析这两个问题将帮助我们在未来对市场前景做出一个合理的判断。
2. 恶性通胀开启
引言
通货膨胀的研究是经济学的显学之一,有无数的学说和观点在尝试论证通货膨胀的产生原因以及影响。但是总体上而言,我们还是必须秉持具体问题具体分析的原则,从几条逻辑出发剖解本次通货膨胀的特殊点,以及对未来可能到来的危机的看法。
正文
通货膨胀,其实质是特定时空背景下,以货币形式表现出来的市场供需现象。
所以其核心要义有三点:
具有特定的时空背景。通胀的发生往往会局限在一个国家的一段时间内,普遍性、永久性的通胀是不存在的,因为通胀引发的危机会破坏生产,抑制需求,最终使得经济体进入一个新常态。
以货币形式表现。通胀是一个价格指标,以货币为衡量单位,而不是以市场的实际交换价值为衡量单位。因此货币本身的价值也是通胀重要的考量因素。
是一种市场供需现象。这个比较好理解,因为价格本身就是供需博弈的结果。
因此我们将从这三个角度出发,来拆解本次通胀的成因。
首先本次通胀开始于 2021 年的第一季度。这时候正处于美国政权交接的时候,因此在具体政策上出现了几个特殊的时空背景:
在实行严格的疫情管控一年后,美国各州开始陆续全面放松疫情管控措施。
民主党上台后,拜登于 3 月签署了 1.9 万亿美元的经济救助计划与新冠纾困法案。
防疫政策和经济政策的转变点燃了通胀的火把,然后货币的超发为通胀火上浇油。

图 2-1 美联储资产负债表 [2]
2020 年初,美国的景气下行叠加了新冠疫情,造成了大规模的美元流动性危机,因此美联储采取了「零利率 + 无限制 QE」这样前所未有的措施来试图挽回市场信心,在这个过程中美联储的资产负债表从 4.1 万亿左右倍增到最高点的 8.9 万亿,向市场投放了天量的流动性。

图 2-2 美国财政部国债发行量 [3]
美国国债的发行规模也几乎达到了疫情前的两至三倍,政府部门杠杆率飙升,超发的国债最后通过 QE 政策转化成货币进入了市场。

图 2-3 美国政府债务占国内生产总值比重 [4]

图 2-4 美国货币供应量 M2 [5]

图 2-5 美国货币供应量 M1[6]
在疫情期间,美国的广义货币供应量 M2 增加了约 44%,狭义货币供应量 M1 增加了 311%。M2 与 M1 的剪刀差快速收敛到前所未见的程度,在彼时为深陷危机的美国经济注入了一支大剂量的强心针,为经济的复苏提供了助力。但同时大量的货币超发,严重地损害了货币的实际购买力,尤其是全民普惠式「直升机撒钱」使得原先能成为货币蓄水池的金融市场也无法承载如此大量的货币超发,通胀之火开始逐渐愈烧愈烈。
市场最基本的供求逻辑开始慢慢转变,使得通胀的能量彻底释放。
我们将供求逻辑分成生产面和需求面:
生产面上全球化退潮和供应链危机两个趋势开始加速:
1)全球化退潮加速:
从世界银行的全球贸易占 GDP 比值当中我们可以看到,从 2008 年全球金融危机爆发以来,贸易占比持续下降,而且与去全球化是由利益受损的发达国家领导的这个大多数人的常识相反的是,这波全球化退潮的领导者,是中国和美国。

图 2-6 世界贸易占 GDP 比值 [7]

图 2-7 世界主要经济体的贸易依存度(1970=100)
从中可以看到从 2006 年开始,中国的贸易依存度就出现了明显下降,虽然中国的外贸绝对值还在上升,但是相对比例已经见顶。由此带动了 2008 年后第一波的全球化退潮。

图 2-8 除中国外世界主要经济体的贸易依存度(1970=100)
从中可以看到美国的贸易依存度从 2011 年开始也有了明显下降,但是欧盟和日本的贸易依存度还是处于螺旋上升的阶段。美国贸易依存度的下降确认了全球化退潮的趋势。
2)供应链危机:
严格来讲,供应链危机是全球化退潮的必然,但是疫情和俄乌战争加剧了这个情况。
俄乌战争造成上游原物料与中游加工制造的断链,疫情造成了中游加工制造与下游商品零售的断链。同时物流不畅造成海运价格飙升也进一步加剧了供应链危机的局面。

图 2-9 波罗的海干散货指数 [8]
供应链危机一方面造成了中上游库存堆积,下游供货不足,加剧了供不应求的局面;同时一些依赖供应链管理的产能因为失去了经济性,因此在市场竞争中被淘汰了,这部分产能的丧失使得社会总产出出现了下降。
在需求面也出现了两个明显的趋势:
全面性通胀的成型速度很快

图 2-10 能源通胀 [9]
能源通胀在 2021 年第一季度快速启动,迅速攀升到 20% 以上。

图 2-10 服务通胀 [10]

图 2-11 租金通胀 [11]

图 2-12 食品通胀 [12]
2021 年第二季度食品通胀的飙升标志着全面性通胀的正式启动。

图 2-13 零售销售(历史)[13]
疫情管控放开后的报复性消费配合新冠纾困法案提供的天量廉价资金,成为了全面性通胀快速启动的主要发动机。

图 2-13 零售销售(5 年)[14]
从数据上来看,这次全面性通胀甚至直接跳过了结构性通胀的阶段,在短时间内就快速成型了。从 2021 年第一季度开始,随着民主党上台,疫情管控措施的放开配合天量的货币宽松,景气的恢复,以上种种因素使得能源价格、服务价格、租金成本与食品价格接力上涨,发酵了一年多以后,在 2022 年第一季度俄乌战争的催化下,全面性通胀彻底失控。
本次通胀具有顽固性和自我实现性
顽固性体现在本次通胀的两个特点:
波及面广:涉及商品贸易,服务贸易,资本市场,幅度大:远远高出通胀目标所能接受的 2% 的范围。
自我实现性,简单来讲就是通胀预期的自我实现,当预期未来价格会上涨时,消费者会倾向于在当季购买更多的商品以企图避免未来受到通胀的冲击。而粘性通胀的产生与发酵,以及随着物价被动增长的工资无疑会加速并且固化消费者的通胀预期,从而导致通胀陷入自我实现的恶性循环。

图 2-14 粘性通胀数据 [15]
粘性价格消费者价格指数 (CPI) 是根据 CPI 中包含的相对不经常改变价格的商品和服务的子集计算得出的。由于这些商品和服务的价格变化相对较少,因此人们认为它们比变化更频繁的价格更能体现对未来通胀的预期。粘性价格的一种可能解释可能是公司在改变价格时产生的成本。粘性价格指数的上升意味着通胀本身会变得越发顽固。
除了通胀粘性,我们也可以从工资的角度来观察通胀的顽固性和自我实现性。

图 2-14 美国私人部门平均时薪 [16]
从图像上比较难看出来工资上涨的速度。
但如果从数据来看的话,美国平均时薪每上涨 2.5 美元所花的时间越来越短,也就意味着工资上涨的速度越来越快,幅度越来越大。

表 2-1 美国平均时薪每上涨 2.5 美元所花的时间
疫情以来工资上涨的主要原因有两点:
供给侧:新冠疫情造成了美国就业市场的紊乱,造成人力资源的供需不匹配,同时由于疾病本身的影响,导致大量劳动力失去劳动能力或者无法参与劳动,扩大了产出缺口。
需求侧:一方面疫情防控的快速放开,使得服务业的需求迅速回暖,另一方面通胀的上升逼迫企业主给予劳动者更高的工资以吸引劳动者。
双重打击下,劳动力市场的供需矛盾快速激化,并且以工资快速上升的形式表现了出来。
根据凯恩斯的理论,工资会在短时间内拥有僵固性,所以一旦生产开始下降,就会产生失业问题。但同时工资的僵固性也意味着被通胀推升的工资水平,在短时间内是不会下降的。根据需求曲线的定义,工资的上升会导致整条劳动力需求曲线向右平移,在供给曲线不变的情况下,价格会自然上升,从而形成不断的「通胀 - 工资上涨 - 通胀」的局面,也就是本次通胀具有的自我实现性。
通胀在劳动力需求面上的顽固性和自我实现性也就意味着所有一切没有借助外力的需求控管可能都无法有效地弥合供需缺口。市场可能面临一次根本性的需求侧出清,来使得社会总供给与总需求之间得以平衡。
从这三个角度来观察如今的通胀我们可以得出以下几个结论:
当前的通胀发生的时间,约在新冠疫情导致的欧美景气快速见底,然后又快速拉回之后。发生的主要地点,为仍处于景气高峰的欧洲地区和已见到景气高点的美国。
欧美在疫情期间的货币超发是本次通胀的最重要成因之一。
按照一般经验来讲,本次通胀无法在生产面上予以限制,即无法通过扩大产能的方式缩小产出缺口。同时货币层面,历史上还没有能够消弭那么大规模放水所产生的影响的先例。因此未来只能从需求面出发解决通胀问题。
从以上特定时空,资金面和供需面上来看,我们可以明显地发现,本次通胀相较于过去 40 年内的通胀都具有一些非常不寻常的特点。而对于即将到来的衰退风险与危机发生的警讯,我们将在第三部分叙述。
3. 危机警讯吹响
引言
一般来讲,经济危机主要表现为两种形式,通缩型的经济危机和通胀型的经济危机。在第二次工业革命以前,时间范围内的经济危机主要体现为通胀型的经济危机。但在二战以后,随着生产力的进步以及全球化的进展,通胀型的经济危机近乎绝迹。距离上一次典型的通胀型经济危机,即 1979-1982 资本主义世界经济危机,已经过去了 40 年。可以说,各国政府和央行已经忘记了将通胀型危机这个魔鬼从笼子里放出来的恐怖之处。
正文
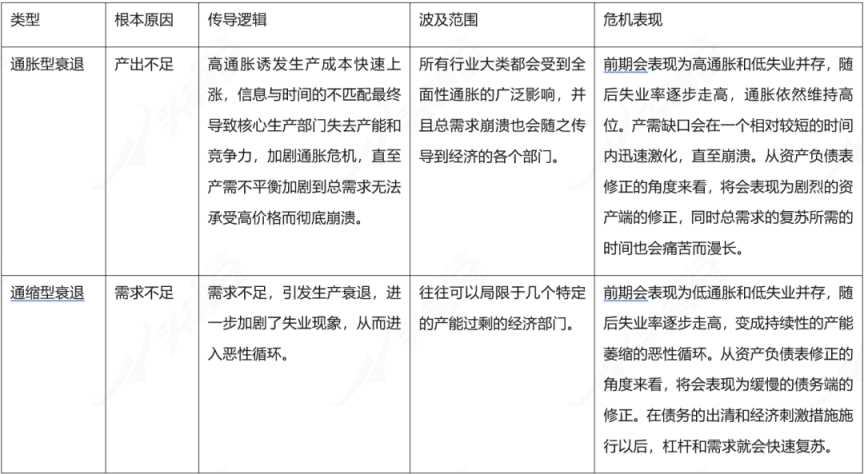
鉴于本次通胀的速度和力度都远超寻常,我们认为本次通胀大概率会演变为一次通胀型的衰退。
我们用一张表和四个维度来简要地叙述通胀型衰退与通缩型衰退的区别


图 3-1 美国通货膨胀率 [17]
从图中我们可以发现,本次全面性通胀的发展已经突破了过去 40 年的区间,已经具备了发育成通胀型衰退的必要条件。除了数据层面,在大的背景之下,当下与 40 年前发生的通胀型衰退也有相似之处。例如第二次石油危机对应于俄乌战争。美联储保罗沃克尔激进加息对应鲍威尔激进加息。
当下随着经济和政策走向越来越清晰,我们已经可以肯定下一次的衰退大概率将会表现为通胀型衰退。而关于危机和衰退什么时候到来这个问题,美国长短期国债利差是个重要的衰退领先指标以及给出了警讯。

图 3-2 美国长短期国债利差 [18]
美国长短期国债利差是危机的示警灯,从这个指标确立以来,每一次长短期利差倒挂都会对应一次大规模的衰退,至今没有例外。
对美国长短期利差为什么会引起衰退的理解有很多角度,我们这里仅从政策引导、利率定价和金融市场底层逻辑三个角度进行分析。
长短期利差倒挂意味着政策引导与市场调节之间的失效。一般来讲,我们将 2 年期国债利率看成是市场预期的政策利率,也就是市场对美联储将对未来联邦基金利率调整范围的预期。而 10 年期国债的利率意味着市场面临的名目利率。当这两个利率差减小时,也就意味着美联储进入了紧缩周期。一般来讲,美联储将会逐渐把联邦基金利率拉升到市场能够接受的利率的上限,但是也会出现特殊情况,美联储的政策引导利率会超出市场能够接受的上限,也就是会出现长短期利差倒挂。即是说在正常情况下,市场已经无法接受美联储的利率引导,因此会产生大规模的市场出清,也就是衰退。
利率是资金的成本。利率定价当中很重要的一点是风险溢价,风险越高,相对要求的利率也就越高,这部分因为风险增高而增加的利率被称为风险贴水。一般来讲,风险会随着回款时间的拉长而变大,因此长端利率在正常情况下必然是高于短端利率的。而长短期利差的缩小就意味着短期风险迅速的提升,倒挂则意味着风险近在眼前。倒挂的区间可以直接反映危机可能发生的时间段。目前美国国债时间期限结构当中,1 年期与 2 年期国债已经形成倒挂,也就意味着市场认为 1 年内非常有可能发生危机。
底层金融市场,尤其是银行业,保险业的运行的基本逻辑,就是在保证流动性的同时用长短债之间的利差去牟利,而长短期利差的缩减,会让牟利的空间变窄,一旦倒挂,则意味着套利空间不光消失,银行和保险还得贴钱去补贴短期资金成本。同时,由于国债的特殊性,国债利率的快速攀升也就意味着国债价格快速下落,反映在资产负债表中,银行和保险会不得不认列大量资产损失,从而必须卖掉一部分手中资产去补足资本金,从而形成被动的缩表。因此长短期利差倒挂会从多个层面动摇金融市场的基石,从而造成资产端的泡沫破灭和债务端的清算。
我们回过头来再将通胀型衰退和通缩型衰退的区别代入到长短期利差图中的时候,我们可以明显的看到,80、82 年两次通胀型衰退,发生在长短期利差转折的瞬间,也就是美联储表态可能调整货币政策的当下,在负值区间就发生了大规模的经济衰退。而后续的 4 次通缩型衰退都发生在长短期利差转折一段时间后,也就是美联储刚从紧缩周期进入宽松周期一段时间后,长短期利差转正后。其原因在于,通缩型衰退诱发的危机来自于债务端的慢慢出清,是自然成型的,而通胀型衰退诱发的危机往往来自于资产端的崩溃,是美联储刻意引导的。因此通缩型衰退诱发的危机往往在紧缩周期结束以后一段时间,而通胀型衰退往往发生在紧缩周期的最高点。
由此来观察本次的通胀,我们可以得到以下几个结论:
本次通胀大概率会诱发通胀型衰退,危机和衰退的要素都已经具备。
危机发生的时间点根据长短期国债利差来判断,大约在半年内,衰退持续的时间将长达一到两年。
有两个观察指标可以来判断危机到来的具体时间:失业率攀升,离开景气区间;美联储释放政策转折信号,长短期利率停止倒挂。
写在最后的话
我们当前面临的危机和上世纪八十年代的危机具有广泛的相似性。停滞性通胀、石油危机、美日贸易战 / 中美贸易战。多重巧合背后是人类生产力水平发展的停滞,信息技术革命在经历了三十余年的发展以后不得不重新寻找生产力增长方向。坏消息是,一个时代结束了,凛冬将至,寒气即将袭向我们每一个人;好消息是,下一个技术革命时代的代表有可能是区块链技术。经济的下行以及资产价格的坍缩实际上并不过分影响技术的发展,我们今天耳熟能详的最伟大的互联网公司大都在世纪初的泡沫破灭之后稳步发展。对价值投资者而言,现在是观察团队发展、介入早期项目的最好时机。而对广泛的价格投机者而言,对于未来也应该是乐观的:加密货币世界的复苏很有可能大大提前于世界经济的复苏。去年以来,BTC 已经回撤 70%+,在 LUNA 溃败之后加密货币市场的杠杆水平完成了初步的出清。在可预见的未来里,联储的加速紧缩和由此产生的资产价格危机是下一轮更大的牛市的必要条件。毫无疑问,我们正站在时代的分水岭上,机会就在前方等待着最有准备的人。
转载:鸵鸟区块链
- 免责声明
- 世链财经作为开放的信息发布平台,所有资讯仅代表作者个人观点,与世链财经无关。如文章、图片、音频或视频出现侵权、违规及其他不当言论,请提供相关材料,发送到:2785592653@qq.com。
- 风险提示:本站所提供的资讯不代表任何投资暗示。投资有风险,入市须谨慎。
- 世链粉丝群:提供最新热点新闻,空投糖果、红包等福利,微信:juu3644。

鸵鸟区块链要闻



