加密行业陷入信任危机,DEX有望成为“救市主”?

FTX爆雷引发市场连锁反应在交易所接连上演,且有愈演愈烈之势。最近灰度比特币信托(GBTC)负溢价升至历史新高,可能成为行业下一个“雷区”,市场恐慌引发了新一轮大规模提币运动,在这轮提币运动中,大众出于风险考虑越来越多的人把交易场所选在了去中心化交易所,近期去中心化交易所Uniswap代币UNI的逆势上涨也在一定程度上表明,公众对于去中心化交易所越来越看重。那么去中心化交易所能否通过本轮危机取代中心化交易所,以及去中心交易有哪些价值,让我们通过本文来一探究竟。
FTX事件引发CEX信任危机
11月11日,曾经的加密交易所巨头FTX宣布申请破产保护,公司CEO Sam Bankman-Fried(SBF)也宣布辞职,然而由其引发的连锁反应却并未随着FTX破产清算而终结,反而有了愈演愈烈之势。作为全球加密币第二大中心化交易所FTX的破产,显然要比上次三箭资本爆雷所牵连的机构和行业更广,如果说三箭资本对于加密行业是一个重创,那么FTX爆雷就是针对加密行业的致命一击。
就在FTX申请破产短短的一周内,就已有多家加密机构相继出现爆雷征兆,数字资产经纪公司Genesis近日发布了暂停赎回和新贷款发放的公告,加密资产交易所Gemini紧接着也宣布,其面向散户投资者的高收益产品将暂停赎回。另一家加密资产放贷机构BlockFi Inc正在为几天内申请破产保护做准备。虽然后期各大交易所为证清白都在纷纷出示资产储备证明,但Crypto.com错误转移地址,Huobi快照后挪走筹码,以及Gate的快照时间疑云等等,这些也让各大交易晒出的储备证明遭到了用户的质疑,FTX事件正在引发用户对中心化交易所的信任危机。
作为引发FTX爆雷的关键机构,币安无疑在其中起到了推波助澜的作用,无论是前期对FTX财务的质疑,主动在交易所内清退FTT代币,还是后期尝试收购FTX,在发现FTX巨量债务后,又撤回收购提案,币安的这些操作让其成为了戳破泡沫的那根手指,但它却忘记了泡沫破裂也会炸伤手指。币安反复无常的操作也被公众看在眼里,尤其是同为中心化交易所,币安作为全球第一大中心化交易所,试图吞掉或消灭掉排名第二的中心化交易所FTX,将传统金融行业的资本游戏搬到了去中心化的区块链行业,币安的此种行径为其招来更多非议的同时,也让越来越多的人开始对中心化交易所的未来发展产生了质疑。
FTX爆雷事件也再次向世人证明了,中心化交易所想要挪用用户资金,几乎是不设防的,在缺乏监管的环境下,用户对中心化交易所只剩下道德的约束,用户只有选择相信才能继续使用平台,而CEX的成功正是建立在这种无条件的信任上,当大多数人愿意相信它时,那么维持信任所需要支持的费用是极少的,一旦这种信任被打破,信任的成本就会无限放大,当平台无法承担而破产时,这种成本就会被转嫁到用户身上。在Crypto 发展的短暂历程中,这样的历史已经多次重复上演过,在一次次的中心化交易所爆雷中,CEX也在逐渐丧失用户对它的信任,越来越多的用户开始把资金转向更加安全的机构,而DEX无疑是最合适的选择。
FTX崩盘使用户转向DEX
根据Nansen 11 月 14 日数据显示,过去一周内仅Nansen标记地址从各大中心化交易所(包括币安、OKX、Kucoin、Huobi、Kraken、Coinbase、Bitfinex 等)撤出的稳定币就有37亿美元,这些资金除去大部分转向冷钱包以外,有相当一部分转移到了相对更加安全的去中心化交易所(DEX)。在FTX事件发生后的一周内,全球第一大去中心化交易所-Uniswap平台内的交易量就增加了两倍多,DEX 一周的交易额超过 200 亿美元。另一个去中心化交易所 Curve在FTX崩盘后的第二天,由公告前一天大约7亿美元的日交易额,暴涨到了13亿美元,此外另一个受益者是 1Inch 的 DEX,仅上周就处理了超过 50 亿美元。
FTX 爆雷带来的短期DEX交易数据增长带有明显的事件驱动色彩,但CEX信任危机将深刻烙印在当下加密市场参与者心中,正如亲历门头沟事件的人会更信任自己掌控的钱包,用户的不安和不信任或将成为DEX未来长期发展的动力。
DEX重要性凸显
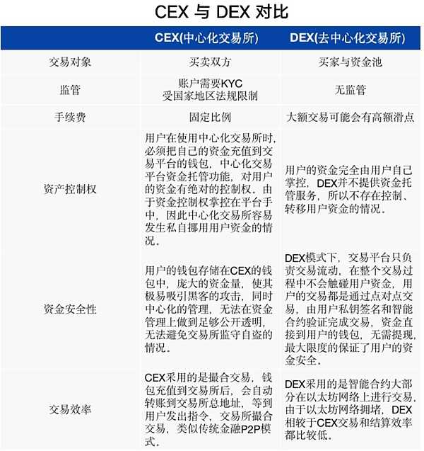
CEX和DEX是两种不同类型的加密币交易所,他们底层实现的原理不同,导致他们在各个方向上都有不同。从交易量和用户规模来看CEX无疑要领先DEX许多,但自从流动性的AMM机制推出后,DEX的交易量也在快速的增长,目前除了在交易效率和费用上DEX比CEX还有明显的差距外,在更多的方面DEX无疑更有优势。

CEX的交易流程有点类似银行,用户把自己资产转入到交易所,在交易所的背书下完成币币交易,最后再把资产提取到自己的钱包,在这个交易过程中,CEX收取一定的手续费。缺点是用户的资金掌控在中心化交易所中,安全性不足,尤其是在当今中心化交易所不断传出爆雷的情况下,用户对于中心化交易所的安全性普遍表示担忧。
DEX相对CEX在交易流程上简化了很多,如DEX省去了KYC实名认证和“转入”、“提币”的步骤(这两个步骤是典型的CEX才需要的步骤)。用户在DEX上发起交易时,使用的是自己的地址与DEX的智能合约地址交易,在整个交易过程中,平台不会触碰用户的资金,用户自始至终都掌握自己的地址和秘钥,资金的安全完全掌握在自己手上。缺点是DEX的每笔交易都需要矿工验证,在链上拥堵的时候,就会需要比较多的时候才能完成交易,或者可能交易失败。但这一问题随着以太坊升级以及Layer2的兴起正在得到缓解,DEX也凭借其安全性成为越来越多加密爱好者的选择。
此外随着DeFi的热潮,DEX已经成为了区块链不可或缺的底层结构,也为区块链行业带来了更多的价值:
- DEX取消交易中介,让交易变得公开透明。传统金融以及中心化的交易平台交易流程往往缺乏透明性,需要依靠中介执行,且中介的许多操作都不对外公开。而DEX是点对点交易市场,用户可以绕过中间方直接交易和管理加密资产,DEX替代了银行、券商、支付系统等传统中介,使用区块链智能合约来交易资产,并且整个交易过程公开透明。
- DEX降低了区块链行业的系统风险。由于交易中用户资金不会经过第三方的加密钱包,因此DEX可以降低加密生态中的对手方风险,并且DEX还可以分散中心化交易平台钱包中的资金,以此来降低区块链行业的系统性风险。此次FTX爆雷事件在中心化交易平台中引发了巨量的震荡,但在去中心化交易平台却并未引起波动,反而促使更多的资金涌向了去中心化的交易平台,所以在抵抗区块链系统风险方面DEX比CEX无疑更有优势。
- DEX了金融的普惠性。虽然有部分DEX会基于地理位置或其他因素限制用户访问,但总体来说,用户只需要接入互联网并连接与DEX兼容的自建钱包,就可以访问DEX的智能合约。没有中心化交易所KYC流程,也不需要复杂的注册流程,用户可以使用自己的钱包地址直接登录DEX,对于新注册用户非常友好。此外DEX最大的特点就是不收上币费用,基本上,任何人都可以发行自己的加密资产,而且即便是没有在中心化交易所上市的代币仍然可以在DEX上自由交易,只要有供求关系即可。
DEX的运行机制
DEX有许多不同的设计模式,每个模式在功能、可扩展性和去中心化方面都各有利弊。根据DEX的协议设计可大致分为三种类型:订单簿模型,荷兰拍卖模型和自动化做市商模型(Automated Market Maker,简称AMM)。

订单簿模型
订单簿类型是最早出现的交易类型,这种交易方式和股票盘口的买卖一样,每个交易者可以选择成为挂单者(maker)或吃单者(taker):maker负责提供流taker会减少流动性,和市场上已有的挂单进行成交。交易会按照价格优先级的方式成交,所以在订单簿模式下的交易,成交的价格都是市场最优的价格。
订单薄交易模式的缺点是对性能和市场深度要求过高,导致DEX上的流动性不足,当代币市场流动性不佳,即代币的挂单很少时,Taker会面临巨大的价差,此时小额的资金就有可能会对市场价格造成很大的影响;同时,Maker的订单也可能很难得以成交。因此纯链上的订单薄DEX在DeFi领域并没有那么常见,目前主流的订单簿DEX包括0x、dYdX、Loopring 以及Serum。
荷兰拍卖模型
荷兰拍卖是一种减价拍卖的模式,具体来说,该模式是在固定的一段时间内,先收集卖单再开始拍卖。通过不断降低报价促成买家完成交易,帮助流动性缺乏的代币发现价格,减少矿工的抢先交易。
荷兰拍卖模式的缺点是交易需要等到买家报出的数量等于全部卖单的数量,整个交易才会结束,这是一个非常慢长的过程,因此荷兰拍卖模式并不是适用于大多数交易场景,其主要是用来确定缺乏流动性代币的市场价格。目前采用荷兰拍卖模式的DEX比较少,被大众所熟知的有DutchX。
自动化做市商(AMM)模型
AMM是一种自动提供报价的协议模型,它将代币汇聚到一个流动性池中,并根据预定义的算法来提供报价。做市商向交易池中注入代币,交易者据此可以直接在该池中根据特定的算法进行交易。
AMM使用了自动化算法来平衡交易池中代币的供需关系,避免了订单簿模式下,单边行情可能导致的某一代币被买空(市场无买家/卖家挂单)无法交易的情况。此外,AMM的即时流动性,也让平台上的新通证可以实现爆发式增长,高峰时AMM的交易量与中心化交易所几乎不相上下,AMM也存在一个内在的缺陷:它必须通过人工维持活力,这意味高GAS费和无常损失难以避免,但目前已有机构开始尝试通过围绕AMM流动性挖矿本身进行改良创新来降低滑点和无常损失,相信未来不久这一问题会得到改善。
五大去中心化交易所
目前主流的去中心化交易所有Uniswap、1inch、Loopring、Curve、PancakeSwap等,他们都在各自不同的领域探索出了新的方向。
1.Uniswap-最大最全面的去中心化交易所
Uniswap在DEX中的位置就相当于CEX中的币安,根据CoinMarketCap的数据,Uniswap每天处理超过40亿美元的交易量,在DEX拥有最大的市场份额。Uniswap上币简单,许多热门币早期均是在 Uniswap中交易的,Uniswap的优点是币种数量全,交易深度好,滑点低。
Uniswap 采用的是AMM运行机制,这意味着它完全去中心化并通过智能合约促进交易和收益产生。使用Uniswap,用户可以交换代币或将其持有的资产投入流动资金池,后者提供的收益率与最佳股息股票相似(或更好)。Uniswap 自2018年推出以来,DEX已处理超过1.2万亿美元的交易量。如今,它拥有300多个集成和4400多名社区代表,Uniswap同时也是以太坊区块链上运行最大去中心化场所。
2、1inch— 最具成本效益的去中心化交易所
1inch虽然也一个去中心化的交易平台,但是与常规的DEX不同,它是一家聚合交易所,简单来说,就是将其他交易所的交易对聚合到一起,用户交易时,聚合器的算法会发现最佳交易路径,并把交易拆分在多个不同交易所完成。结果是,1inch能够始终为用户执行最佳交易,同时让交易滑点变得最低。
当前,1inch 已经聚合了 Bancor、Balancer、Kyber、0x Protocol、Uniswap 和Sushiswaop 等所有主流 DEX,拥有100多万名用户,仅在以太坊网络上的总体交易量就超过了1500亿美元,在这里用户几乎可以交易到所有的 ERC20 交易。
3、Loopring–最具安全性的去中心化交易所
路印协议Loopring是新一代区块链资产交易协议。它采用去中心化技术,提供零风险的代币交易所模式,并允许多家交易所、钱包或平台通过竞争,对同样的订单进行链外撮合及链上清结算。Loopring将彻底解决现有中心化交易所模式的一些固有风险。
Loopring协议是采用闪电网络的思路,将订单生成,传播,撮合放到区块之外,这样就避免了区块链对订单表更新维护的性能瓶颈,避免了整个交易的充值提现步骤,降低了资产丢失的可能性。
4、Curve–最佳稳定币去中心化交易所
Curve也是一个AMM平台,但是不同于Uniswap,它专注于做稳定币的交易和兑换,比如你拥有稳定币DAI,想兑换成usdt去交易所卖出,那么Curve无疑是最好的选择,相较于一般DEX,Curve兑换的低滑点和高深度是其他交易所所不具有的,也因此Curve成为了大户最喜欢的稳定币交易平台。
Curve的最大优势在于它项目的稳定性,不同于其他交易所,在Curve上币时需要项目方先写一个提案申请上币,然后由Curve社区投票来决定是否可以上币,这很大程度提高了Curve上的项目质量。目前Curve支持超过45种代币,包括USDC、DAI、USDT等。
5、PancakeSwap—发现新加密资产最佳去中心化交易所
PancakeSwap 是发现新加密币最佳的去中心化交易。由于平台简单的上市流程和低交易费用,PancakeSwap通常是新加密项目进行ICO的首选交易所。PancakeSwap 上首先列出的项目包括Battle Infinity、Lucky Block等。
PancakeSwap 最初建立在币安智能链上,使其与 Uniswap 和 SushiSwap 等竞争对手截然不同。最近,它启动了与以太坊区块链的新集成。现在 PancakeSwap 在两个区块链上运行,用户可以获得数千个代币和更多流动性。
总结
DEX 能提供更先进的加密金融产品,更安全、更透明、用户可以自己掌握私钥。他们不需要信任第三方中介,因为智能合约代码都是开源的,可随时查看,目前非常多的协议都是朝着完全去中心化的方向构建的,DEX未来必然会成为主流趋势。
DEX取代CEX并非意味着CEX将会消失在历史长河中,未来很可能是DEX在占据主流的情况下与CEX实现共存。二者未来的关系更多的是优势互补,共生共存,他们基于各自核心价值、用户画像特点实现差异化市场竞争,同时在互相融合的过程中也能成就对方,而这次的FTX爆雷事件正在加速这一过程。
来源:Xiaoz
- 免责声明
- 世链财经作为开放的信息发布平台,所有资讯仅代表作者个人观点,与世链财经无关。如文章、图片、音频或视频出现侵权、违规及其他不当言论,请提供相关材料,发送到:2785592653@qq.com。
- 风险提示:本站所提供的资讯不代表任何投资暗示。投资有风险,入市须谨慎。
- 世链粉丝群:提供最新热点新闻,空投糖果、红包等福利,微信:juu3644。

Xiaoz



