在DeSoc语境下针对DID的价值发现与精神分析(中)

DID:Decentralized Identity❎
DID:Dissociative Identity Disorder✔️
我们在Google查找DID一词时,都会先跳出来的则是医药学表述——「多重人格障碍」,并非大家耳熟能详的去中心化身份定义。与DeFi、GameFi、NFT 、DAO这种定义对比,DID是一个被极其忽略的行业,并没有造成风险投资机构及其技术性开发人员充分重视。
再把根据Web 3 的更加丰富、更多元的生态系统称之为去中心化社会发展(DeSoc)的语境下,对于我们来说DID是搭建DeSoc的重要环节——完成Web 3 原生应用。先前,我们曾指望NFT「非单一化Token」独一无二的特点,能完成Web 3中用户的身份确权和财产确权。可事实上,一些NFT艺术大师和创作者正备受剽窃和诈骗的烦恼——例如NFT 服务平台Rarible 竞拍了Marvel's Super Hero Adventures 室内设计师Derek Laufman 作品,而设计者自己并不知情,这样可以说一点都不Web 3。
创建一个互通的、灵活多变的、有弹性的身份层是刻不容缓的:DID 是一切数据因素的运转神经中枢。伴随着DID 被大量用户和Dapp选用,一切数据因素的解决管理权限都需要掌握着用户本人手上,用户并不能被限制在一个单一的运用生态系统当中,用户不需要受困于好几个账户、登陆密码的记录迷雾之中;所以只有在DID 创变的前提下,DeFi、GameFi、NFT 和DAO等Web3运用,及其DeSoc、元宇宙概念那样深远的未来场景,才能焕发出更加精彩纷呈乃至是伟大的叙述——这一主题会到续篇有一定的探讨。
我们将要把全篇分上、中、下三篇先后传出。
长篇小说:DID发展历程
下列基本概念划代实质上是为了让描述的词编制,就算你拥有不同的观点也无所谓了,由于一点不影响你了解。这一部分的阐述重点就是「对组成大家使用网络的一次回朔」,为此探索DID可持续发展的主脉。
一切的开端:互联网初显
Web 1.0:因特网WWW和电脑浏览器。我们首先要认可一个基本事实,要先有些Web 2.0这一概念,才给因特网尊宗敬祖一样的上这一「尊号」。
在现代通信技术摆脱军队试验室和科研单位以后,大家这才有了所说互联网的概念,所以这个时候,通道是电脑浏览器和因特网,基本上形成了互联网的所有定义,而例如RSS、BBS才算是之后数据沉淀的重要情景。这时的ID是通常是邮件地址、个人域名及其社区论坛ID,成份很清晰。
互联网技术个人隐私历史起源:客户信息增长
Web 2.0和UGC、博主、iPhone、5G、XR
博主到Tik Tok,从个人表达权逐渐,历经持续不断的下发环节,从一开始的精锐人物关系到全员皆媒,从这当中年社会精英到青少年儿童触网,互联网技术变成Z时代的发展先验性存在,影响力不可置疑,好似水电气一样,成为一种气体般无处不有基础设施。
2016年美国总统大选暴发出Facebook贩卖客户信息,剑桥分析企业运用这些信息一定程度上「上下」了美国总统大选。可以做到这一切的前提条件有二,第一是大家会在互联网上留有很多相关自身个人隐私数字的印痕;第二是大家会都集中在一些应用中留有自已的客户信息,当在Facebook,Twitter上。
必须明确一点最先出现客户信息这个概念,其次才是相关个人隐私的争执。这时的ID慢慢转移至社交方式,这并不等于电子邮箱的衰落,反而是大家用户习惯的变化,更适当的说,Facebook也成了电子邮箱以外的可选择登录专用工具,这儿暗含前提条件是大家默认设置每个人都应用Facebook。

但归根结底,这些问题的缺点在今日日益显著,我们自己的客户信息被积淀在Google、Facebook等运用以内的,看起来大家在谈自已的个人隐私,其实大家在讨论大家跟这些运用的关联。
Web 3下的DID:一种通道
Web 3.0是理论的交接点,自身依然在寻找中。从2004年定义被明确提出,经历过对传统互联网的更新改造,逐渐和区块链建立联系。这类联络并非是一步到位的,最少经历(公链)BTC、数字货币和EOS时期,尝试一条公链替代WWW因特网。目前看来这实际是不成功的,以后波卡时期所谓平行链便是在实际上认可万链归一是不切实可行的。
我们在讨论区块链时,每个时期偏向是不一样的,从最开始的BTC再到后来DeFi、NFT,再到现在的Web 3.0,并不等于后面一种替代前面一种,二者之间更多的是逐渐累加持续发展的关联。
正好似现在我们平常人无须了解TCP/IP协议、编译原理、微型计算机基本原理才能进行机器设备网上一样,在构建Web 3.0的技术孵化环节大家并不了解什么将会成为最后要件,什么又会被最后抛下变成历史车轮碾轧飘落的尘土。但人们终会使用Web 3.0的过程当中朝着数字时代升阶、发展,那么我们如今便会相信DID的必要性——总是会有入口,并且也不会是一个通道。
在比特币的构想中,大家最好是每一次买卖应用一个详细地址,这可以最大限度确保个人隐私。但实际上除开网络黑客和忘掉助记词得人以外,没有人会每天这么干,这真的是太反人性的思路——让我们习惯性长期用单一详细地址,并非每一次应用单一详细地址;更重要的是,区块链的高速发展早已远远超过了量子链的「区块链」。
可是能够在互动性与去中心化的配合中,总数一定会非常有限。这和社交方式类似,真真正正基础设施就会形成强悍的用户粘性,特别是上述情况在去中心化全球一个身份所承受的价值意义的必要性。
Web 3.0会包揽实践中许多游戏玩法,吸收区块链、DeFi、NFT这种定义,一同建立下一代互联网,而DID将会成为最直观的互动通道。那样,必须按照目前生态的现况按等级梳理一下DID有将会成为最直观的互动入口途径:
L1:身份标志与规范(Identifiers and Standards)
规范、身份标志、及其类名(namespces) 一同搭建公共性信赖层,保证其规范化、可扩展性、与互用。
这一部分也在指定注册采用管理方法DID 的办法,给开发人员与用户给予连接互联网身份系统软件规则与空气质量标准。

这儿最著名的是W3C拟定的DID规范,最开始能够上溯到2019年,在议案word里明确了「每一个DID 文本文档都能够表明数据加密原材料、检验方法或服务器端点(service endpoint)。 这种文本文档带来了一组使DID 控制板(DID controller)能证明对DID 掌控的系统软件。 而且,服务器端点完成了与DID 的可信互动。」
总的来说,这也是DID在历史上一次里程碑式事件,大家初次认可DID是合理的,并尝试去刻画它大约目标和架构,可是却后续发展趋势看来,现阶段的实践项目都未采用这一规范,故就不多说了其细节问题。
L2:基础设施建设(Infrastructure)
在意识到DID的必要性以后,让我们一起来对DID怎样设计开展探寻,但有一点是能够确定的,DID会成为一种基本变的搭建,更接近API或SDK的最底层定义。
主要是因为,做为基础设施建设与代理商架构的DID,能让运用之间双重乃至多边合作互动,乃至DID与DID中间还可以互动,相通互连,从协议书级方面连通信息和数据,也会让运用与可验证数据信息注册表文件立即互动。
这类定义中的DID需要包括包括通讯、储存、及其双因素认证,假如更进一步,则可「去登陆密码化」的前提下保存登录功和身份认证作用。
这儿可以参考一下「传统式」大数据的构思,来看一下那样基础设施极有可能会成长为什么模样。

例如FIDO,WWDC 2022上iPhone也正式启动适用这一概念,大家简单介绍其使用方法:
1. 把自己的手机做为数据漫游验证器应用Using your phone as a roaming authenticator
2. 多设备共享FIDO凭据Multi-device FIDO credential
本质上来讲,FIDO还可以进入未来Web 3.0网络里应用,这类一次验证、放弃登陆密码、多机器设备运转的加密算法特别适合做为未来网络基础设施。
L3:身份凭据(Credentials)
FIDO终归是Web 2时代的发展产品思维,并不一定彻底兼容Web 3.0时代的发展要求。我们应该对身份凭据进行监管、升级,二者之间还必须具备可相互交换功能的——这一层致力于处理DID 怎么确定对身份的「操纵证实」 (proof of control) 和「验证证实」 (proof of authentication),如何更好地在身份使用者中间快速地传送数据。
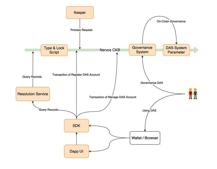
事实上,已有探索者在试着这一概念,例如DAS(Decentralized Account Systems),一款不依附特殊公链,适用多公链、多协议书互动的去中心化账户体系。
DAS思路就是将本人地址映射至以.bit结尾的唯一账户体系中,这种帐户本身就是去中心化的,能直接做为帐户详细地址收付款、登录,当然你也可以做为Dapp的浏览通道,这一点在实质上是根据DID理论的二次创新,并且构想中,这也是比钱夹等运用更加最底层的协议书级身份管理体系。

但这会有个问题,这究竟是不是DID,又或者是这与钱夹的差别点在哪?要记住,钱夹尽管详细地址很难背,但在钱夹里的Dapp登录和互动是很畅通的。因而,这样可以做为构思开展参照,但无法变成流行。
L4:钱夹与Dapp
这一层大伙儿更为了解。除开上述情况MetaMask,还有一些新项目,比如Goldfinch (贷款无抵押),应用特有且唯一的实体线查验,但这会到DID 质量稳定的时候才会来使用他们,也就是说,那是要等候DID系统软件充足完善、用户量充足巨大才可以见效思路。与此相反是指,另外一些运用早已使用已有的DID 技术性,如TrueFi (应用链上信用积分的贷款无抵押)、Gitcoin (公共产品融资) 和Ethsign (去中心化电子协议)。

更加切实可行的思路是CyberConnect,出名知意,这也是类似钱夹的WalletConnect的发展策略,「假如我打不赢MetaMask,但是同时还有其他的钱夹应该怎么办?」非常简单,将他们在协议书级聚集在一起,那样Dapp开发者只需为MetaMask和WalletConnect预埋开发设计时长就可以。
CyberConnect也正是这种构思,「我并不知道未来Web 3.0时期大家会用哪种社交产品,会在互联网上做什么,但总而言之,他需要一个这种协议书。」
那样就会成为一个DID+聚合器,产生某一详细地址社交图普信息内容,但这些信息内容都来自链上数据信息最终成为一个更加外置的聚合器,另外防止与具体Dapp造成利益关系,例如,我们可以通过详细地址、ENS去查找某个人的信息内容,同时还可以查询自身的情况。
这便是所有吗?
肯定不,在我们逐渐深层次,掉入到实际产品设计逻辑性后,还需要一个比较宏观经济的角度来看待DID未来的发展。
LX:DID for DeSoc
超过单独层的范围,对好几个层里的运用都造成影响,这也许是未来值得期待方向。现阶段可以参考一下是指欧洲GDPR 实用个人信息保护规章对生态系统的所有行业都会有危害。
在Web 3.0行业,更真实的有可能是「生命关联」,DID会则是立即案例。有关这一部分,ThePrimedia会到续篇论述,敬请关注《下篇:另一种寻找自我的尝试》。
来源:Yuanshan
- 免责声明
- 世链财经作为开放的信息发布平台,所有资讯仅代表作者个人观点,与世链财经无关。如文章、图片、音频或视频出现侵权、违规及其他不当言论,请提供相关材料,发送到:2785592653@qq.com。
- 风险提示:本站所提供的资讯不代表任何投资暗示。投资有风险,入市须谨慎。
- 世链粉丝群:提供最新热点新闻,空投糖果、红包等福利,微信:juu3644。

Yuanshan



